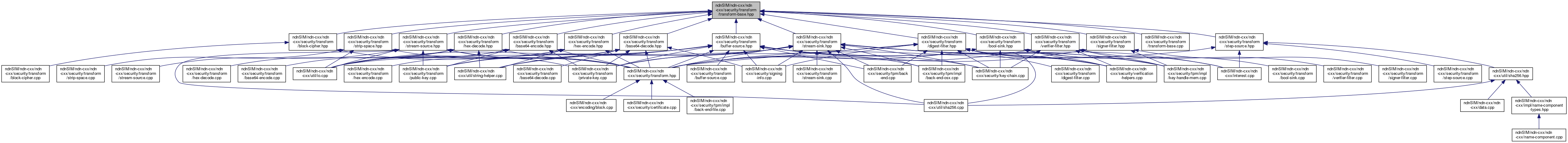
There are three types of module in a transformation chain: Source, Transform, and Sink. More...


Go to the source code of this file.
Classes | |
| class | ndn::security::transform::Error |
| Base class of transformation error. More... | |
| class | ndn::security::transform::Downstream |
| The downstream interface of a transformation module. More... | |
| class | ndn::security::transform::Upstream |
| The upstream interface of a transformation module. More... | |
| class | ndn::security::transform::Transform |
| Abstraction of an intermediate transformation module. More... | |
| class | ndn::security::transform::Sink |
| Abstraction of the transformation sink module. More... | |
| class | ndn::security::transform::Source |
| Abstraction of the transformation source module. More... | |
Namespaces | |
| ndn | |
| Copyright (c) 2011-2015 Regents of the University of California. | |
| ndn::security | |
| ndn::security::transform | |
There are three types of module in a transformation chain: Source, Transform, and Sink.
The ideal usage of the transformation would be:
source(...) >> transform1(...) >> transform2(...) >> sink(...);
When error happens in a module, the module will throw out a transform::Error, one can get the location of the module through the getIndex() method of transform::Error.
Definition in file transform-base.hpp.