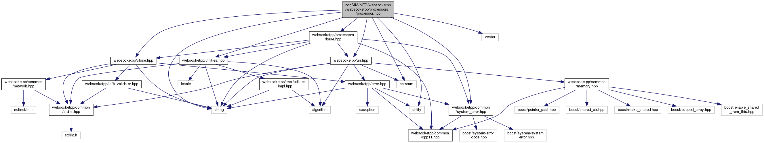
#include <websocketpp/processors/base.hpp>#include <websocketpp/common/system_error.hpp>#include <websocketpp/close.hpp>#include <websocketpp/utilities.hpp>#include <websocketpp/uri.hpp>#include <sstream>#include <string>#include <utility>#include <vector>

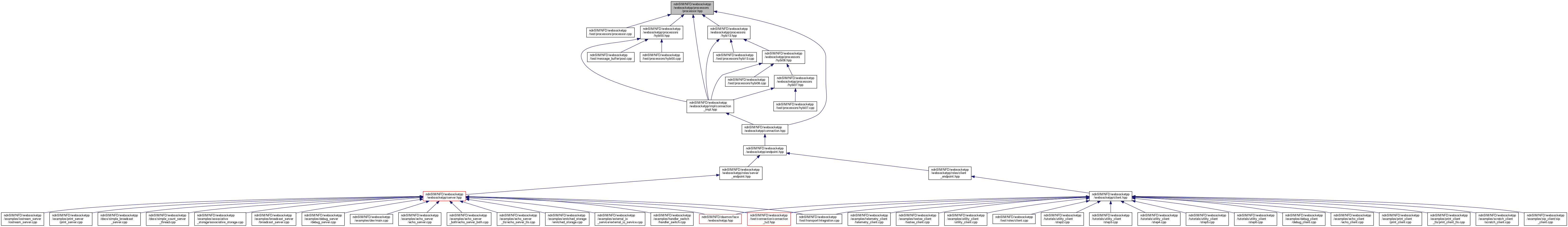
Go to the source code of this file.
Classes | |
| class | websocketpp::processor::processor< config > |
| WebSocket protocol processor abstract base class. More... | |
Namespaces | |
| websocketpp | |
| Namespace for the WebSocket++ project. | |
| websocketpp::processor | |
| Processors encapsulate the protocol rules specific to each WebSocket version. | |
Functions | |
| template<typename request_type > | |
| bool | websocketpp::processor::is_websocket_handshake (request_type &r) |
| Determine whether or not a generic HTTP request is a WebSocket handshake. More... | |
| template<typename request_type > | |
| int | websocketpp::processor::get_websocket_version (request_type &r) |
| Extract the version from a WebSocket handshake request. More... | |
| template<typename request_type > | |
| uri_ptr | websocketpp::processor::get_uri_from_host (request_type &request, std::string scheme) |
| Extract a URI ptr from the host header of the request. More... | |