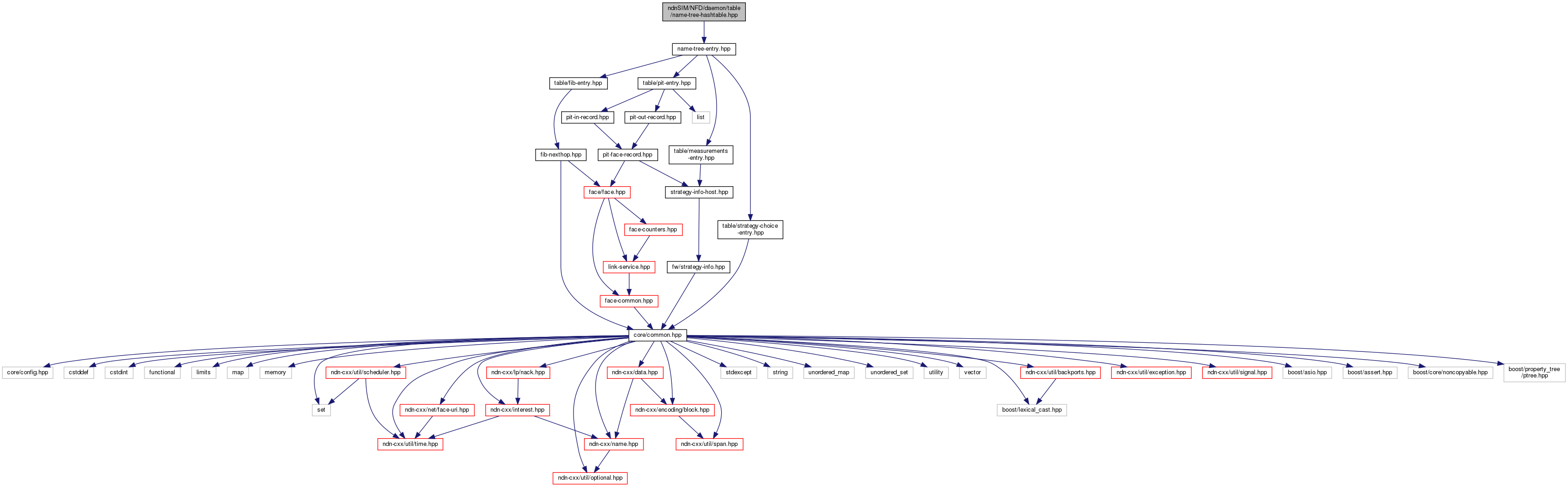
#include "name-tree-entry.hpp"

Go to the source code of this file.
Classes | |
| class | nfd::name_tree::Node |
| a hashtable node More... | |
| class | nfd::name_tree::HashtableOptions |
| provides options for Hashtable More... | |
| class | nfd::name_tree::Hashtable |
| a hashtable for fast exact name lookup More... | |
Namespaces | |
| nfd | |
| Copyright (c) 2011-2015 Regents of the University of California. | |
| nfd::name_tree | |
Typedefs | |
| using | nfd::name_tree::HashValue = size_t |
| a single hash value More... | |
| using | nfd::name_tree::HashSequence = std::vector< HashValue > |
| a sequence of hash values More... | |
Functions | |
| HashValue | nfd::name_tree::computeHash (const Name &name, size_t prefixLen=std::numeric_limits< size_t >::max()) |
computes hash value of name.getPrefix(prefixLen) More... | |
| HashSequence | nfd::name_tree::computeHashes (const Name &name, size_t prefixLen=std::numeric_limits< size_t >::max()) |
computes hash values for each prefix of name.getPrefix(prefixLen) More... | |
| Node * | nfd::name_tree::getNode (const Entry &entry) |
| template<typename N , typename F > | |
| void | nfd::name_tree::foreachNode (N *head, const F &func) |
| invoke a function for each node in a doubly linked list More... | |