
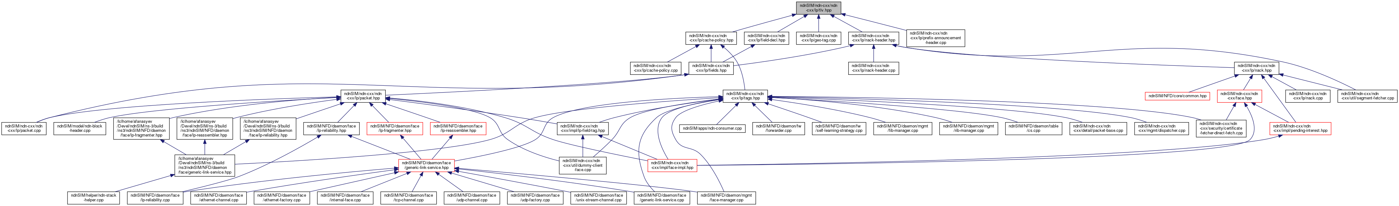
Go to the source code of this file.
Namespaces | |
| ndn | |
| Copyright (c) 2011-2015 Regents of the University of California. | |
| ndn::lp | |
| ndn::lp::tlv | |
Enumerations | |
| enum | { ndn::lp::tlv::LpPacket = 100, ndn::lp::tlv::Fragment = 80, ndn::lp::tlv::Sequence = 81, ndn::lp::tlv::FragIndex = 82, ndn::lp::tlv::FragCount = 83, ndn::lp::tlv::HopCountTag = 84, ndn::lp::tlv::GeoTag = 85, ndn::lp::tlv::GeoTagPos = 85, ndn::lp::tlv::PitToken = 98, ndn::lp::tlv::Nack = 800, ndn::lp::tlv::NackReason = 801, ndn::lp::tlv::IncomingFaceId = 812, ndn::lp::tlv::NextHopFaceId = 816, ndn::lp::tlv::CachePolicy = 820, ndn::lp::tlv::CachePolicyType = 821, ndn::lp::tlv::CongestionMark = 832, ndn::lp::tlv::Ack = 836, ndn::lp::tlv::TxSequence = 840, ndn::lp::tlv::NonDiscovery = 844, ndn::lp::tlv::PrefixAnnouncement = 848 } |
| TLV-TYPE numbers for NDNLPv2. More... | |
| enum | { ndn::lp::tlv::HEADER1_MIN = 81, ndn::lp::tlv::HEADER1_MAX = 99, ndn::lp::tlv::HEADER3_MIN = 800, ndn::lp::tlv::HEADER3_MAX = 959 } |