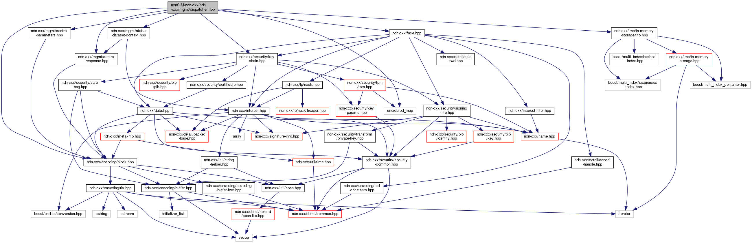
#include "ndn-cxx/face.hpp"#include "ndn-cxx/encoding/block.hpp"#include "ndn-cxx/ims/in-memory-storage-fifo.hpp"#include "ndn-cxx/mgmt/control-response.hpp"#include "ndn-cxx/mgmt/control-parameters.hpp"#include "ndn-cxx/mgmt/status-dataset-context.hpp"#include "ndn-cxx/security/key-chain.hpp"#include <unordered_map>

Go to the source code of this file.
Classes | |
| class | ndn::mgmt::Dispatcher |
| represents a dispatcher on server side of NFD Management protocol More... | |
Namespaces | |
| ndn | |
| Copyright (c) 2011-2015 Regents of the University of California. | |
| ndn::mgmt | |
Typedefs | |
| typedef std::function< void(const std::string &requester)> | ndn::mgmt::AcceptContinuation |
| a function to be called if authorization is successful More... | |
| typedef std::function< void(RejectReply reply)> | ndn::mgmt::RejectContinuation |
| a function to be called if authorization is rejected More... | |
| typedef std::function< void(const Name &prefix, const Interest &interest, const ControlParameters *params, const AcceptContinuation &accept, const RejectContinuation &reject)> | ndn::mgmt::Authorization |
| a function that performs authorization More... | |
| typedef std::function< bool(const ControlParameters ¶ms)> | ndn::mgmt::ValidateParameters |
| a function to validate input ControlParameters More... | |
| typedef std::function< void(const ControlResponse &resp)> | ndn::mgmt::CommandContinuation |
| a function to be called after ControlCommandHandler completes More... | |
| typedef std::function< void(const Name &prefix, const Interest &interest, const ControlParameters ¶ms, const CommandContinuation &done)> | ndn::mgmt::ControlCommandHandler |
| a function to handle an authorized ControlCommand More... | |
| typedef std::function< void(const Name &prefix, const Interest &interest, StatusDatasetContext &context)> | ndn::mgmt::StatusDatasetHandler |
| a function to handle a StatusDataset request More... | |
| typedef std::function< void(const Block ¬ification)> | ndn::mgmt::PostNotification |
| a function to post a notification More... | |
Enumerations | |
| enum | ndn::mgmt::RejectReply { ndn::mgmt::RejectReply::SILENT, ndn::mgmt::RejectReply::STATUS403 } |
| indicate how to reply in case authorization is rejected More... | |
Functions | |
| Authorization | ndn::mgmt::makeAcceptAllAuthorization () |
| return an Authorization that accepts all Interests, with empty string as requester More... | |