#include <exception>#include <map>#include <string>#include <vector>#include <utility>

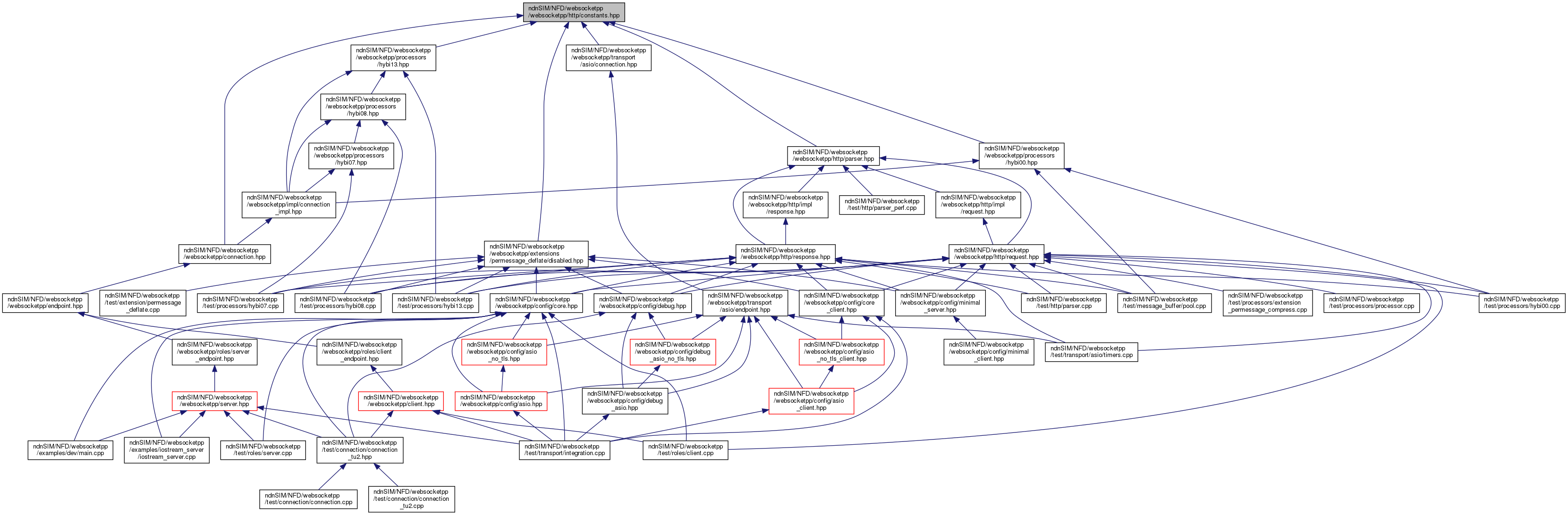
Go to the source code of this file.
Classes | |
| class | websocketpp::http::exception |
Namespaces | |
| websocketpp | |
| Namespace for the WebSocket++ project. | |
| websocketpp::http | |
| HTTP handling support. | |
| websocketpp::http::status_code | |
| HTTP Status codes. | |
Typedefs | |
| typedef std::map< std::string, std::string > | websocketpp::http::attribute_list |
| The type of an HTTP attribute list. More... | |
| typedef std::vector< std::pair< std::string, attribute_list > > | websocketpp::http::parameter_list |
| The type of an HTTP parameter list. More... | |
Functions | |
| bool | websocketpp::http::is_token_char (unsigned char c) |
| Is the character a token. More... | |
| bool | websocketpp::http::is_not_token_char (unsigned char c) |
| Is the character a non-token. More... | |
| bool | websocketpp::http::is_whitespace_char (unsigned char c) |
| Is the character whitespace. More... | |
| bool | websocketpp::http::is_not_whitespace_char (unsigned char c) |
| Is the character non-whitespace. More... | |
| std::string | websocketpp::http::status_code::get_string (value c) |
Variables | |
| static char const | websocketpp::http::header_delimiter [] = "\r\n" |
| Literal value of the HTTP header delimiter. More... | |
| static char const | websocketpp::http::header_separator [] = ":" |
| Literal value of the HTTP header separator. More... | |
| static std::string const | websocketpp::http::empty_header |
| Literal value of an empty header. More... | |
| size_t const | websocketpp::http::max_header_size = 16000 |
| Maximum size in bytes before rejecting an HTTP header as too big. More... | |
| size_t const | websocketpp::http::max_body_size = 32000000 |
| Default Maximum size in bytes for HTTP message bodies. More... | |
| size_t const | websocketpp::http::istream_buffer = 512 |
| Number of bytes to use for temporary istream read buffers. More... | |
| static char const | websocketpp::http::header_token [] |
| invalid HTTP token characters More... | |