#include <websocketpp/transport/asio/base.hpp>#include <websocketpp/transport/base/connection.hpp>#include <websocketpp/logger/levels.hpp>#include <websocketpp/http/constants.hpp>#include <websocketpp/base64/base64.hpp>#include <websocketpp/error.hpp>#include <websocketpp/uri.hpp>#include <websocketpp/common/asio.hpp>#include <websocketpp/common/chrono.hpp>#include <websocketpp/common/cpp11.hpp>#include <websocketpp/common/memory.hpp>#include <websocketpp/common/functional.hpp>#include <websocketpp/common/connection_hdl.hpp>#include <istream>#include <sstream>#include <string>#include <vector>

Go to the source code of this file.
Classes | |
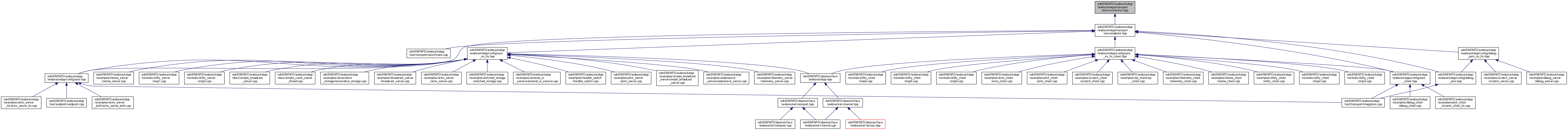
| class | websocketpp::transport::asio::connection< config > |
| Asio based connection transport component. More... | |
Namespaces | |
| websocketpp | |
| Namespace for the WebSocket++ project. | |
| websocketpp::transport | |
| Transport policies provide network connectivity and timers. | |
| websocketpp::transport::asio | |
| Transport policy that uses asio. | |
Typedefs | |
| typedef lib::function< void(connection_hdl)> | websocketpp::transport::asio::tcp_init_handler |