

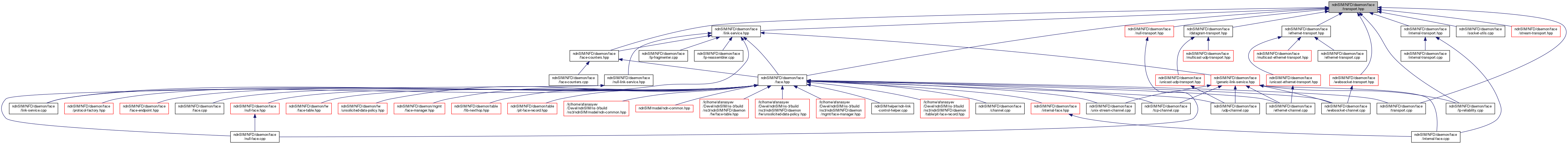
Go to the source code of this file.
Classes | |
| class | nfd::face::TransportCounters |
| Counters provided by a transport. More... | |
| class | nfd::face::Transport |
| The lower half of a Face. More... | |
Namespaces | |
| nfd | |
| Copyright (c) 2011-2015 Regents of the University of California. | |
| nfd::face | |
Enumerations | |
| enum | nfd::face::TransportState { nfd::face::TransportState::NONE, nfd::face::TransportState::UP, nfd::face::TransportState::DOWN, nfd::face::TransportState::CLOSING, nfd::face::TransportState::FAILED, nfd::face::TransportState::CLOSED } |
| Indicates the state of a transport. More... | |
Functions | |
| std::ostream & | nfd::face::operator<< (std::ostream &os, TransportState state) |
| std::ostream & | nfd::face::operator<< (std::ostream &os, const FaceLogHelper< Transport > &flh) |
| template<typename T > | |
| std::enable_if< std::is_base_of< Transport, T >::value &&!std::is_same< Transport, T >::value, std::ostream & >::type | nfd::face::operator<< (std::ostream &os, const FaceLogHelper< T > &flh) |
Variables | |
| const ssize_t | nfd::face::MTU_UNLIMITED = -1 |
| indicates the transport has no limit on payload size More... | |
| const ssize_t | nfd::face::MTU_INVALID = -2 |
| (for internal use) indicates MTU field is unset More... | |
| const ssize_t | nfd::face::QUEUE_UNSUPPORTED = -1 |
| indicates that the transport does not support reading the queue capacity/length More... | |
| const ssize_t | nfd::face::QUEUE_ERROR = -2 |
| indicates that the transport was unable to retrieve the queue capacity/length More... | |